Asset Intelligence and Asset Risk

Asset Intelligence powers the Asset Risk feature by providing enriched asset data that feeds into risk scoring and remediation recommendations.

Important:
Asset Risk scoring, dashboards, trends, and remediation recommendations are available only in Vantage. For a full list of capabilities by product, see Product availability.

How Asset Intelligence feeds Asset Risk

Asset Intelligence (AI) and Asset Risk work together to provide comprehensive risk assessment for your assets. When AI enriches an asset, the system uses the enrichment results to calculate risk scores.

The data flow follows this sequence:

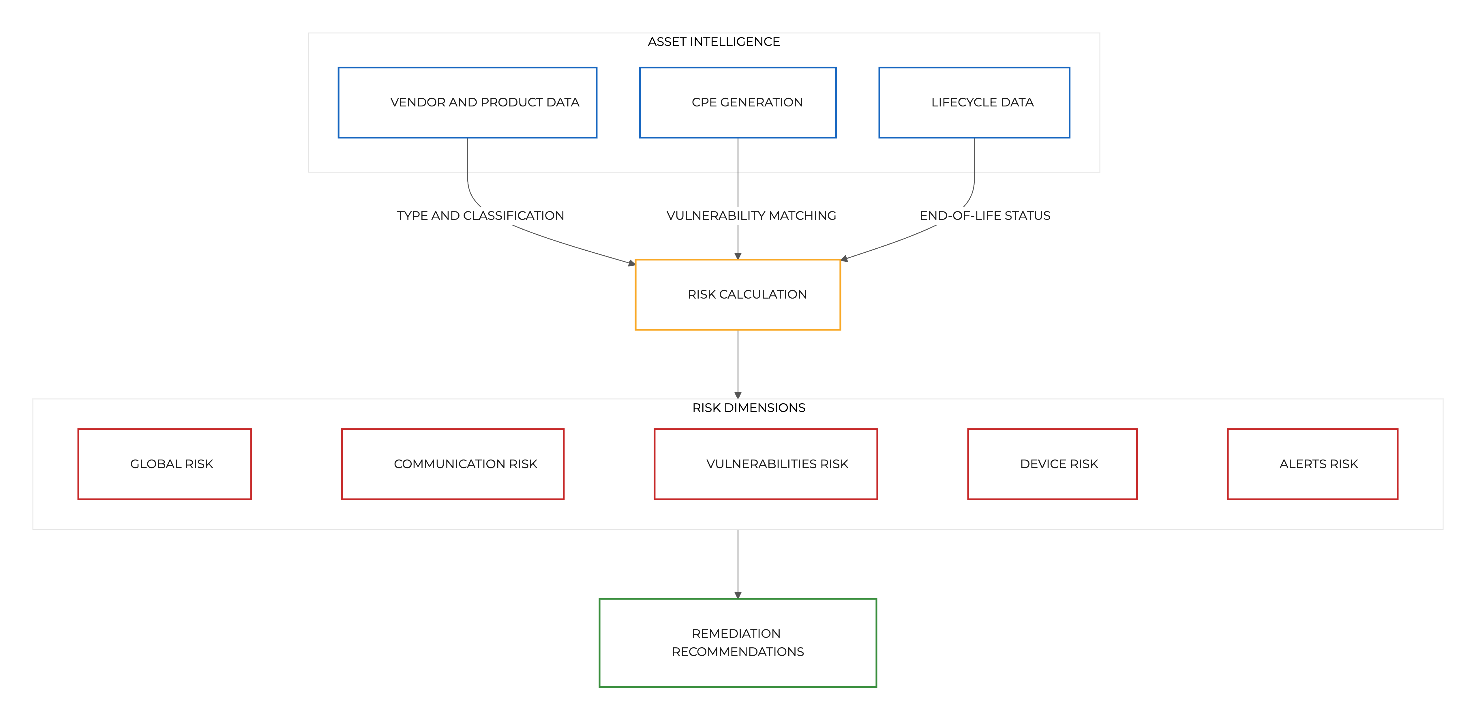
  1. AI enriches the asset with vendor, product, type, and lifecycle data.
  2. The enrichment results include risk assessment data.
  3. Asset Risk calculates risk scores based on the enriched data and other factors.
  4. The system generates risk remediation recommendations based on the analysis.
Figure 1. Data flow from Asset Intelligence to Asset Risk
Diagram showing the data flow from Asset Intelligence to Asset Risk: Asset Intelligence enriches assets with vendor, product, type, and lifecycle data. The enrichment results feed into Asset Risk, which calculates risk scores across five dimensions (global, communication, vulnerabilities, device, alerts) and generates remediation recommendations.

Risk dimensions

Asset Risk evaluates assets across the following dimensions:

Global risk
The overall risk score that combines all individual risk dimensions into a single value.
Communication risk
Risk based on the asset's network communication patterns. Evaluates recent network links and communication behavior.
Vulnerabilities risk
Risk based on known vulnerabilities. Uses Common Platform Enumeration (CPE)s generated by AI to match assets against vulnerability databases.
Device risk
Risk based on the device type and characteristics. Enriched asset type and technology category data from AI improves the accuracy of this score.
Alerts risk
Risk based on active alerts associated with the asset.

Impact of enrichment on risk accuracy

Asset enrichment improves risk scoring accuracy in several ways:

  • Better vulnerability matching: CPEs generated by AI provide more precise vulnerability matches
  • Lifecycle awareness: End-of-life and end-of-support data affects the device risk score
  • Accurate classification: Correct asset type and technology category improve the relevance of risk calculations

Risk remediations

Based on the risk analysis, the system generates remediation recommendations. Each remediation includes a unique identifier and a suggested action to reduce the asset's risk level.

Remediations are available through the Asset Risk widgets in the Vantage user interface and through the application programming interface (API).